手机版
站群导航
海安教育信息网
局直学校
教师发展中心
江苏省海安高级中学
曲塘中学
李堡中学
立发中学
实验中学
南莫中学
江苏省海安中等专业学校
海陵中学
紫石中学
城南实验中学
实验小学
城南实验小学
特殊教育学校
第一实验幼儿园
第二实验幼儿园
第三实验幼儿园
长江路幼儿园
明道小学
海师附小
海安市少年宫
角斜镇
滨海新区教育管理服务中心
角斜初中
老坝港初中
角斜小学
沿口小学
海安市金港实验小学
角斜幼儿园
沿口幼儿园
老坝港幼儿园
角斜成人校
李堡镇
李堡教管办
李堡初中
丁所初中
李堡镇中心小学
曹园小学
丁所小学
李堡幼儿园
李堡新区幼儿园
曹园幼儿园
丁所幼儿园
李堡成人校
开发区
开发区教管办
开发区实验学校
西场初中
韩洋小学
西场小学
壮志小学
城东中心园
新生幼儿园
韩洋幼儿园
立发幼儿园
西场幼儿园
七星湖幼儿园
城东成人校
大公镇
大公镇教管办
大公初中
大公小学
古贲小学
北凌小学
大公幼儿园
古贲幼儿园
北凌幼儿园
大公社区教育中心
高新区
高新区教管办
隆政初中
胡集初中
孙庄初中
仁桥初中
隆政小学
胡集小学
孙庄小学
仁桥小学
田庄小学
明道幼儿园
隆政幼儿园
田庄幼儿园
胡集幼儿园
青萍幼儿园
孙庄幼儿园
仁桥幼儿园
海南幼儿园
海北幼儿园
高新区实验幼儿园
高新区社区教育中心
曲塘镇
曲塘镇教管办
曲中附中
双楼初中
曲塘小学
章郭小学
双楼小学
李庄小学
顾庄小学
曲塘幼儿园
章郭幼儿园
双楼幼儿园
李庄幼儿园
顾庄幼儿园
曲塘成人校
雅周镇
雅周初中
雅周小学
雅周中心园
雅周成人校
南莫镇
南莫教育
南莫小学
沙岗小学
南莫幼儿园
沙岗幼儿园
邓庄幼儿园
南莫成人校
白甸镇
白甸镇教育管理办公室
白甸初中
白甸镇中心小学
白甸镇瓦甸小学
白甸镇中心幼儿园
瓦甸幼儿园
墩头镇
墩头教管办
墩头初中
仇湖初中
吉庆初中
墩头小学
仇湖小学
吉庆小学
墩头幼儿园
仇湖幼儿园
吉庆幼儿园
墩头成人校
网站首页
三幼印记
三幼简介
三幼文化
办园成果
党工团建
党建动态
廉洁文化
教工之家
园务管理
时事播报
园务公开
政策法规
留言信箱
通知公告
文明实践
教师园地
师资培训
团队建设
实践研究
教育科研
园本课程
课题研究
聚焦资源
亲子乐园
活动天地
活动奖台
家园共育
向您推荐
安全保健
安全教育
法治宣传
卫生保健
健康有约
后勤保障
×
搜索过于频繁,请输入验证码
您的位置:
首页
>
园务管理
>
园务公开
>
详细内容
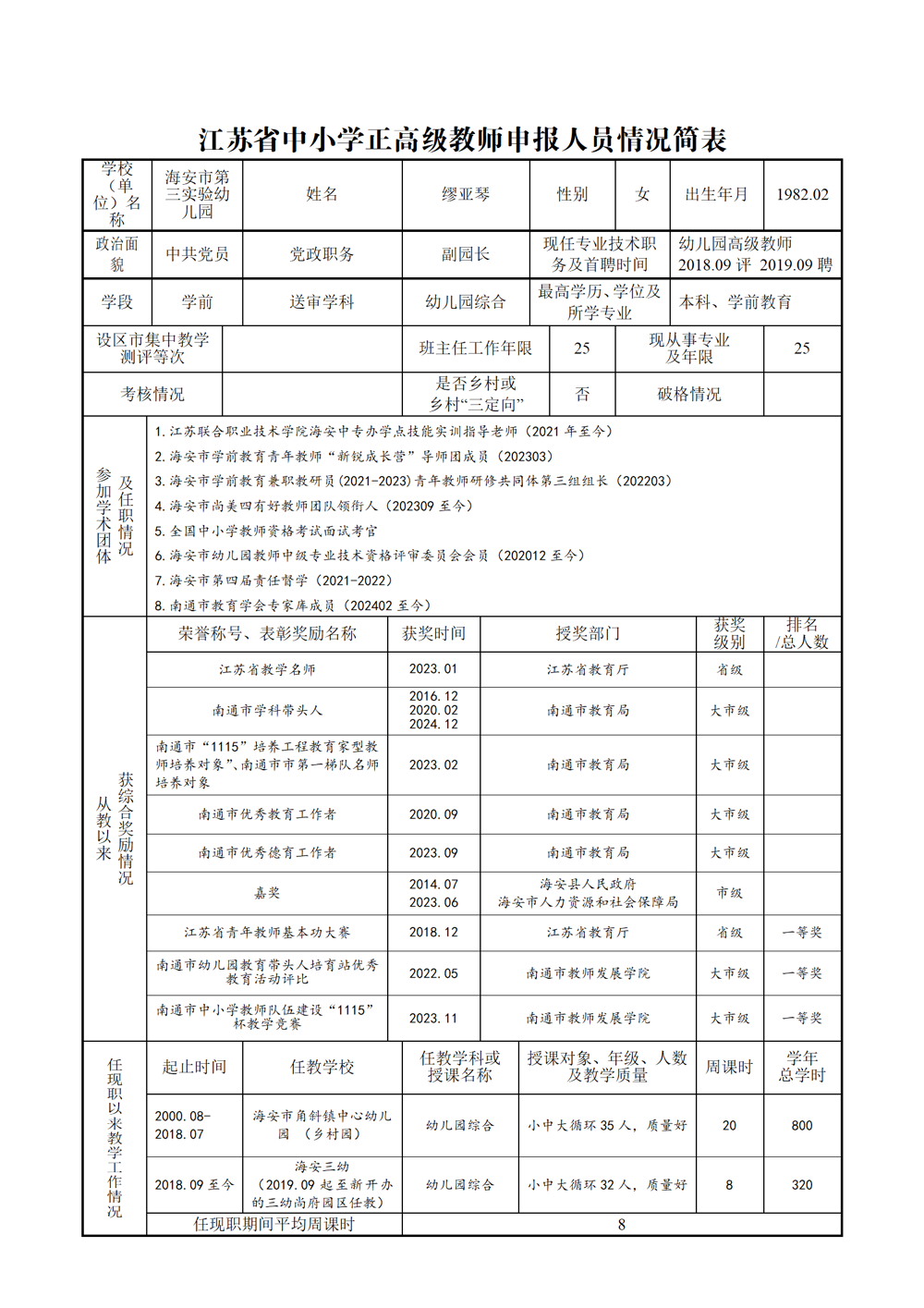
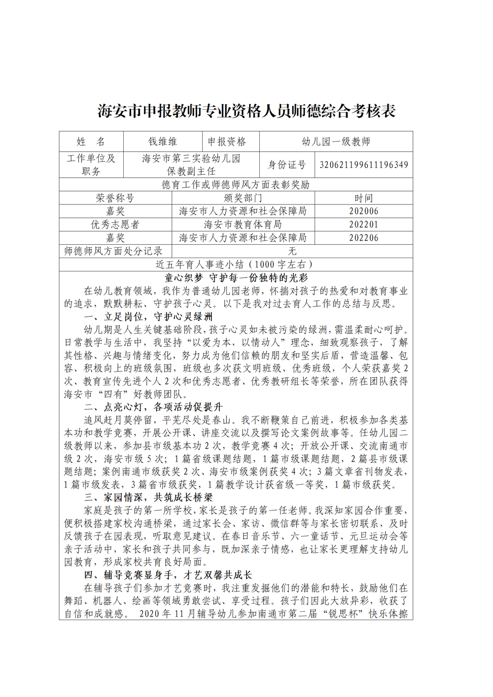
2025年申报高一级职称简介表、育人事迹公示
来源:
发布时间:2025-07-18 17:59:27
浏览次数:
次
【字体:
小
大
】
分享到:
【打印正文】
×
用户登录
登 录
|
账号密码登录
成功登录后,
关闭浏览器前
24小时内
7天内
一个月内
始终
保持登录状态
忘记密码?
用户登录